曹济民课题组:BaTiO3@Au纳米异构体通过持续抑制线粒体能量代谢来抑制三阴性乳腺癌
背景介绍
三阴性乳腺癌(TNBC)由于其侵入性高,缺乏有效的治疗靶点,导致临床转移风险高,总生存率低。最近的研究表明,TNBC具有特殊的代谢偏好,代谢异常已成为高度恶性和浸润性TNBC的潜在靶标。但是,现有的代谢干预措施由于潜在的全身毒性,代谢不稳定性和有限的靶向能力导致治疗效果不理想。因此,如何有选择性,并持续地阻断肿瘤细胞的能量供应成为亟待解决的关键问题。
成果简介
为了突破这些局限,万象城allwincity官网曹济民课题组联合新加披国立大学陈小元课题组开发了一种BaTiO3@Au核壳纳米结构(BTO@Au),以选择性和持续地阻断肿瘤细胞的能量供应。BTO@Au材料有效地统一了具有光热性能的Au纳米材料与热释电性能的BaTiO3纳米材料。该材料在近红外区具有强的局域表面等离子体共振(LSPR)。在室温条件下,BTO的自发极化(Ps)场可以驱动Au的电子(e-)向界面移动,补偿BTO表面的h+;同时,BTO的e-可被环境中的h+屏蔽。在近红外激光照射下,LSPR介导的Au的光热性能可以有效地提高BTO的温度,导致Ps场减小,BTO表面释放过多的h+和e-,分别与H2O和O2反应生成HO•和•O2-,显著抑制线粒体氧化磷酸化(OXPHOS)并减少ATP产生以诱导TNBC细胞凋亡。体外和体内研究都证实了BTO@Au在近红外光下显著的肿瘤抑制效果,这表明干扰癌细胞的线粒体能量代谢是TNBC治疗的有效策略。该研究成果于2022年8月以“BaTiO3@Au nanoheterostructure suppresses triple-negative breast cancer by persistently disrupting mitochondrial energy metabolism”为题发表在NanoResearch(JCR Q1区,IF=10.269)上。

示意图:BTO@Au纳米材料的制备流程图(A),在室温条件(B)及近红外光照射下(C)极化示意图和破坏能量代谢以治疗TNBC(D)示意图。

图1 BTO@Au的理化性质表征。

图2 pBTO@Au的光热及热电性能表征。

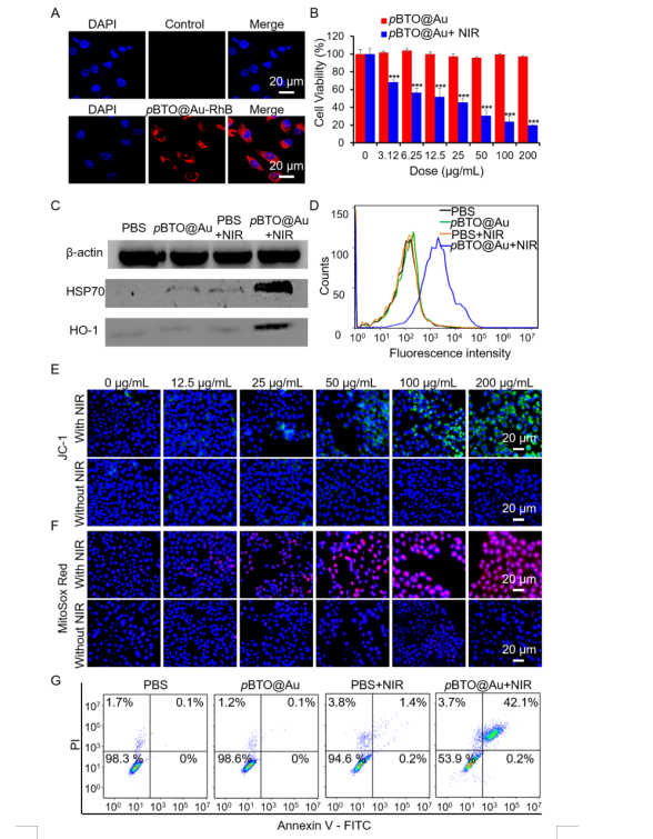
图3 pBTO@Au在4T1细胞中的抗肿瘤作用及机理分析。

图4 pBTO@Au对4T1细胞OXPHOS的抑制作用。

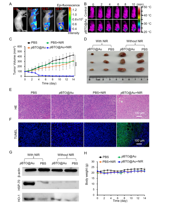
图5 pBTO@Au在4T1荷瘤小鼠中的治疗效果评价。
万象城allwincity官网基础医学院曹济民教授,新加坡国立大学陈小元教授和新加坡国立大学曹芳芳博士后是该论文的共同通讯作者,万象城allwincity官网基础医学院冯艳林教授和万象城allwincity官网基础医学院硕士研究生王建霖是该论文的共同第一作者。