任锋课题组揭示了中药单体山奈酚可以通过调控内质网应激Grp78-CHOP信号通路抑制D-GalN/LPS诱导的小鼠急性肝衰竭
2019年3月,在“Biomedicine & Pharmacotherapy ”(生物医学与药物治疗,IF=3.245),以论著的形式发表首都医科大学附属北京佑安医院,北京市肝病研究所任锋教授课题组的“Kaempferol protects mice from D-GalN/LPS-induced acute liver failure by regulating the ER stress-Grp78-CHOP signaling pathway ”(山奈酚通过调控内质网应激Grp78-CHOP通路抑制D-GalN/LPS诱导的小鼠急性肝衰竭)相关分子机制研究成果,为临床急性肝衰竭的防治提供了分子实验研究基础。

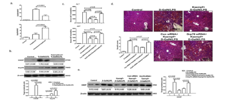
急性肝衰竭是临床预后凶险的危重症侯之一,该病发病机制复杂,病情进展迅速,病死率极高。在先前的研究中发现,急性肝衰竭可以诱发严重的内质网应激反应,同时,中药单体山奈酚可以抑制内质网应激剂(TM/TG)所诱导的肝细胞损伤。

目前,临床急性肝衰竭治疗方法多局限于对症治疗,预防并发症、降低感染、暂时替代肝脏功能(人工肝支持治疗)及肝移植手术治疗等。而不是针对其发病机理与病理过程来缓解急性肝衰竭的发病。因此,我们迫切需要深入探索引起急性肝衰竭的分子机制,并寻找防治该病的有效药物,为临床防治急性肝衰竭提供新的理论依据及潜在靶点。早期实验探索发现,内质网应激在肝衰竭发生发展过程中发挥了重要作用,在乙型肝炎肝衰竭阶段可诱发严重的内质网应激反应,进而导致大量肝细胞凋亡。因此,探索中药单体山奈酚对急性肝衰竭阶段诱发的内质网应激反应及对肝细胞凋亡的抑制作用,为中药单体药物及临床急性肝衰竭防治的研究具有重要意义。
研究团队利用D-GalN/LPS联合运用建立急性肝衰竭小鼠模型,并用山奈酚作为干预药物经尾静脉注射作为实验组。通过qRT-PCR、Western blotting、细胞免疫荧光、免疫组织化学、小干扰RNA等分子生物学实验证实,山奈酚降低了急性肝衰竭模型小鼠肝功能生化指标(ALT、AST)减缓了病理损伤,抑制了肝细胞凋亡。其主要是通过上调内质网应激相关因子Grp78并降低内质网-凋亡相关因子CHOP的表达,从而抑制了D-GalN/LPS诱导的小鼠急性肝衰。


该研究由首都医科大学附属北京佑安医院,北京市肝病研究所任锋教授课题组联合万象城allwincity官网第二医院共同完成,任锋教授和张桓虎教授为该论文的共同通讯作者;万象城allwincity官网第二医院中西医结合(消化)科2016级硕士研究生王慧娟和北京市肝病研究所张向颖副研究员为该论文的共同第一作者。
该研究所已发表多篇国际高水平文章,表明该研究所在注重研究成果与论文发表量的基础上,不断加强学术研究水平与提升论文质量。该研究得到国家自然科学基金和北京市自然科学基金等项目的资助。