长链非编码RNA LOC103690121促进链脲佐菌素诱导的1型糖尿病大鼠海马神经细胞凋亡
糖尿病引起的认知功能障碍是严重的糖尿病并发症,目前其发病机制还不完全清楚,可能与大脑中的胰岛素抵抗和葡萄糖诱导的神经元凋亡有关。长链非编码RNA(LncRNA)是近十余年的生命科学研究中研究最火的领域之一,承担了各种调控功能。已有报道LncRNA EBF3-AS表达与阿尔茨海默病(AD)患者的神经细胞凋亡相关,而且最近lncRNA与糖尿病引起的认知功能障碍之间关系的研究正在增加。然而,lncRNA相关的糖尿病引起的认知障碍的机制仍然很不清楚,需要被发现。我们通过研究在海马内找出了一个与糖尿病大鼠认知功能障碍相关的差异表达的lncRNAs(LOC103690121),并对其作用机制进行了初步的探讨。
我们首先用链脲佐菌素成功诱导了1型糖尿病大鼠模型,8周后水迷宫实验证实糖尿病大鼠发生了认知功能减退。

图1糖尿病大鼠的血糖水平,体重和认知功能A,实验期间糖尿病和对照大鼠的空腹血糖水平;B,体重曲线;C,为两组大鼠定位航行试验中逃逸潜伏期的比较;D,为两组大鼠空间探索试验中目标象限逗留时间的比较。*,**和***分别与对照相比p <0.05,p <0.01和p <0.001。
HE和Nissl的染色显示,与对照相比,糖尿病大鼠的海马神经元减少(图2A和B)。TUNEL检测显示糖尿病大鼠TUNEL阳性(绿色)凋亡神经元的百分比高于对照(图2C)。Western印迹分析显示糖尿病海马中caspase-3/8/9和Bax的表达显着高于对照组(p <0.001);糖尿病大鼠中Bcl-2的表达低于对照(p <0.001,图2D)。这些数据显示糖尿病与大鼠海马神经元凋亡增加有关。

图2.海马的组织病理学检查A,HE染色的图像(放大倍数×40);B,尼氏染色结果(放大倍数×40)及统计学分析(计算放大倍数×400的每个视野的神经元数);C,TUNEL染色(放大倍数×200)结果的;D,Western blot分析海马区凋亡相关蛋白。*,**和***分别与对照相比p <0.05,p <0.01和p <0.001。
为了研究糖尿病对lncRNA表达谱的影响,我们使用大鼠LncRNA芯片v2.0进行高通量分析,一共在SD大鼠海马内检测到13,611个lncRNA和24,626个mRNA。与对照相比,糖尿病大鼠海马中有49种上调的和52种下调的lncRNA。

图3.差异LncRNA火山图图中每个点代表一个基因,红色代表上调基因(fold change>1.5倍,P<0.05),绿色代表下调基因(fold change>1.5倍,P<0.05),黑色为无差异表达基因。
在这些lncRNA中,与对照相比,LOC103690121(ASRNV20033251探针,外显子重叠,相关基因:ENSRNOT00000011775Unc79)在糖尿病中上调2.3倍(p <0.001,图4A)。为了证实LOC103690121与糖尿病的关联,我们检测了用高浓度葡萄糖(35mmol / l)处理的大鼠海马神经元(RN-h细胞)中的LOC103690121,结果显示葡萄糖处理以时间依赖性方式增加LOC103690121的相对表达水平(图4B),在葡萄糖刺激后24小时具有最高相对水平。这一事实表明LOC103690121的相对表达与神经元中的葡萄糖水平相关。

图4.高葡萄糖对LOC103690121表达的影响A,葡萄糖处理后10个显着表达lncRNAs的相对表达水平。B,LOC103690121葡萄糖处理后的表达模式
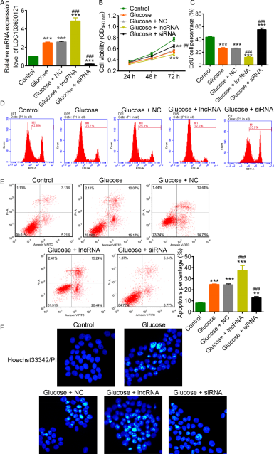
为了研究LOC103690121表达与糖尿病大鼠海马神经元增殖的关联,我们通过用针对LOC103690121的siRNA转染RN-h神经元细胞来抑制LOC103690121表达,并使用过表达质粒增加LOC103690121表达(图5A)。我们发现LOC103690121的过表达诱导较低的细胞活力(p <0.05,图5B),较低的EdU阳性细胞百分比(p <0.001,图5C和D),较高的凋亡神经元百分比(p <0.001,图5E)和葡萄糖处理相比,hoechst33342标记的细胞数量增加(图5F)。相比之下,siRNA对LOC103690121表达的抑制逆转了所有这些变化,显示出更高的细胞活力(p <0.01),更高的EdU阳性细胞百分比(p <0.001),更低的凋亡神经元百分比(p <0.001),以及与葡萄糖处理相比,hoechst33342标记的细胞数量减少(图5)。

图5.LOC103690121促进葡萄糖诱导的神经元凋亡A,LOC103690121相对表达水平,C和D细胞存活率分析,EdU阳性细胞百分比,E,流式细胞仪检测细胞凋亡,F,hoechst33342 / PI双染(放大倍数×200)。**和***分别与对照相比p <0.01,p <0.001。###注意到与葡萄糖处理相比p <0.001。
蛋白质印迹分析显示LOC103690121的过表达增强了葡萄糖诱导的凋亡相关蛋白的变化,包括促进caspase-3/8/9和Bax的表达并抑制Bcl-2表达(图6A),而siRNA转染阻碍了这些变化。这些数据表明,LOC103690121的表达对葡萄糖诱导的神经细胞凋亡具有促进作用。为了探讨与葡萄糖和LOC103690121诱导的神经元凋亡相关的机制,我们检测了PI3K / Akt信号在葡萄糖处理和lncRNA表达的响应中的表达。图6B显示通过葡萄糖处理和LOC103690121表达抑制p-PI3K和p-Akt表达的表达。LOC103690121过表达增强葡萄糖诱导的PI3K / Akt信号传导失活。然而,siRNA对LOC103690121的抑制显着恢复了葡萄糖诱导的变化(p <0.01,图6B)。这些结果表明,LOC103690121表达抑制PI3K / Akt信号的激活,这可能促进葡萄糖诱导的神经元凋亡。

图6.Western印迹分析.A,凋亡相关蛋白的倍数变化,B,PI3K / Akt途径蛋白的倍数变化。*和***分别与对照相比p <0.05和p <0.001。相对于葡萄糖处理,#,##和###注意到p <0.05,p <0.01和p <0.001。
总之,我们的研究证实,STZ诱导的糖尿病和认知功能障碍与lncRNA表达谱谱的改变有关,包括上调的LOC103690121。高糖诱导LOC103690121表达,其表达与神经元凋亡呈负相关。抑制LOC103690121逆转葡萄糖诱导的神经细胞凋亡。此外,我们发现LOC103690121介导的神经细胞凋亡与PI3K / Akt信号通路有关。
该研究成果发表在《Neuroscience Letters》上,题为“A long noncoding RNA LOC103690121 promotes hippocampus neuronalapoptosis in streptozotocin-induced type 1 diabetes”。