汾阳学院徐义荣课题组研究Ezrin调节YAP和PD-L1参与非小细胞肺癌进展的机制
肺癌的发病率在全球恶性肿瘤中排名第二,死亡率第一,是人类急需解决的一大难题。PD-1/PD-L1抗体治疗是免疫治疗最有效的方法之一,可以提高晚期非小细胞肺癌(NSCLC)患者的生存率,明显改善预后,是目前最具有前景的治疗方法之一。2019年,中国引进免疫检查点抑制剂纳武利尤单抗治疗非小细胞肺癌,开启了中国非小细胞肺癌免疫治疗的先河。但临床研究表明,仅有约20%的非小细胞肺癌患者效果显著。PD-1/PD-L1抗体治疗受益率低主要有以下原因:首先PD-L1蛋白表达存在高度的异质性,而采用PD-L1的表达作为生物标记物来筛选免疫抑制剂治疗受益人群并不准确。其次是许多患者存在耐药性。目前已经有很多针对PD-L1调控的分子靶点抑制剂与PD-L1/PD-1抑制剂联合使用治疗癌症,可以解决耐药性的问题,提高患者的生存率,如PARP抑制剂奥拉帕尼和PD-L1抑制剂度伐利尤单抗可联合治疗卵巢癌,PD-1抑制剂卡瑞珠单抗和VEGFR-2抑制剂阿帕替尼联合治疗食管鳞状细胞癌。
2月16日,万象城allwincity官网汾阳学院病理教研室徐义荣课题组在线发表题为“Ezrin regulates the progression of NSCLC by YAP and PD-L1”的研究论文,初步探索了在非小细胞肺癌中Ezrin可以做为一种新的PD-L1的调节机制。未来有望为Ezrin抑制剂与PD-L1抑制剂联合治疗非小细胞肺癌提供一定的理论支持。
本研究在非小细胞肺癌患者样本中发现,PD-L1的阳性表达率为47.6%(78/164)、Ezrin的阳性表达率为43.9%(72/164)、YAP的阳性表达率为54.3%(89/164),均高于正常肺组织,而且YAP和Ezrin的表达与PD-L1的表达呈正相关(图1),提示Ezrin可能参与了非小细胞肺癌的发病机制。
图1NSCLC患者组织样本中Ezrin、YAP和PD-L1的表达

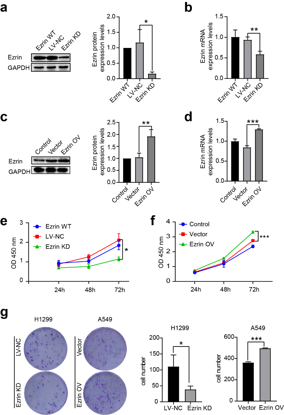
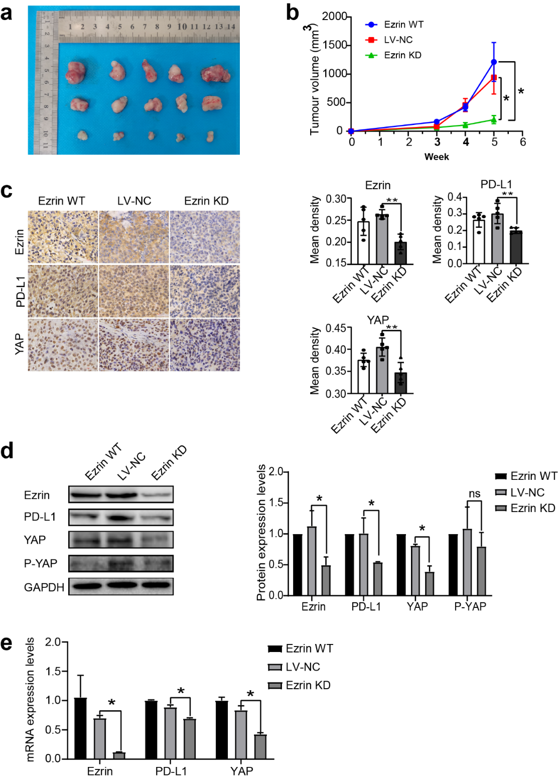
进一步本研究采用Ezrin慢病毒载体转染的方式,在H1299细胞和A549细胞中分别敲除和过表达Ezrin,观察其对NSCLC细胞增殖、侵袭和迁移的影响,研究者使用CCK8和集落形成实验,显示Ezrin促进了细胞的增殖能力(图2),通过划痕实验和transwell实验表明Ezrin促进了细胞的迁移和侵袭能力(图3),表明Ezrin参与了NSCLC的浸润进展,其调控机制可能为Ezrin调节YAP和PD-L1的表达,参与NSCLC的进展(如图4)。在裸鼠体内荷瘤实验中得到相同的结果(如图5)。

图2 Ezrin对细胞增殖能力的影响

图3Ezrin对细胞迁移和侵袭能力的影响

图4细胞实验证实Ezrin调节YAP和PD-L1的表达
综上所述,该研究证实了Ezrin可以促进NSCLC细胞的增殖、迁移和侵袭。其机制可能是Ezrin通过调节YAP和PD-L1的表达参与NSCLC的进展。

图5裸鼠荷瘤实验证实Ezrin调节YAP和PD-L1的表达
万象城allwincity官网汾阳学院徐义荣副教授为本文通讯作者;其硕士研究生卜凡为第一作者。该项目得到吕梁市恶性肿瘤研究重点实验室、吕梁市重点研发项目等资助。