首页 -> 正文

学术动态

中字号

优秀博士学术成果系列展示(2022-47)

发布时间 :2022年06月20日 编辑 : 浏览量 :

第二临床医学院李保教授课题组发现过表达SDF-1α的骨髓间充质干细胞减轻心肌缺血再灌注损伤

急性心肌梗死是由冠状动脉突然闭塞引起的,导致相应的心肌区域缺血,通常导致心肌坏死。再灌注治疗会矛盾地引发心肌损伤,称为缺血-再灌注损伤。这种机制部分是由炎症通过多种相互作用的途径驱动的。如何有效防治心肌发生缺血再灌注损伤,成为研究的重点。

基质细胞衍生因子1α(SDF-1α)最初被证明可以招募骨髓源性干细胞到心肌损伤部位,并作为内源性组织修复的重要调节因子出现。除了引导干细胞归巢外,还可以增加干细胞在缺血心肌的存活率。心肌梗死后,SDF-1α的表达立即增加。然而,内在的SDF-1α表达上调对心脏修复的影响是短暂的和不足的。研究显示干细胞疗法可以促进梗死心脏组织修复,血管再生,功能增强,但是受限于移植成功率低,作用受限。如果易位干细胞的作用被证明在改善心脏功能方面很重要,那么通过基因转移策略可能会利用或增强这些作用。临床研究表明,SDF-1α过表达对于心肌慢性重构的梗死后心肌的边界区可改善心功能和心肌血管密度。那么,过表达SDF-1α干细胞疗法是否会在治疗心肌缺血再灌注损伤过程中,也发挥积极作用呢?又是通过怎样的机制呢?目前这方面的研究很少。课题组通过动物实验进行探索。

结扎状动脉前降支的方法建立小鼠心肌缺血再灌注模型1h尾静脉注射过表达SDF-1α的骨髓间充质干细胞8h后将实验小鼠处死。①心肌组织行HE染色TUNEL染色用于形态学观察和凋亡检测;②行间接免疫荧光检测用于示踪骨髓间充质干细胞(BMSC)和中性粒细胞(PMN)氧化应激指标的检测

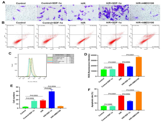
得到结果:过表达SDF-1α的骨髓间充质干细胞能够降低心肌细胞的的凋亡促进干细胞进入心肌损伤部位,抑制心肌组织中中性粒细胞浸润的数量,减轻炎症和氧化应激水平(见图1)。

1.过表达SDF-1α的BMSC在心肌缺血再灌注小鼠中产生的作用。

SDF-1α归巢干细胞对心肌起保护作用,趋化PMN对心肌起损伤作用究竟这两者是怎样的关系,小鼠作为一个完整的机体,其炎症和氧化应激过程是复杂而相互交织的,无法抛开其它因素,去证实二者关系。所以,我们将从细胞实验来进一步展开研究。构建心肌细胞缺氧复氧模型,通过Transwell实验证实:缺氧复氧心肌细胞通过SDF-1/CXCR4信号途径,一方面趋化PMN参与损伤部位的炎症反应,另一方面募集BMSC能够减轻PMN引起的心肌细胞损伤。其中,过表达SDF-1α不仅改善了BMSC移植成功率低的局限性,还能够在不增加PMN趋化的同时减轻I/R对心肌细胞的损伤,更适合作为干细胞治疗的工具细胞。(见图2)该研究以“Intravenous Injection of SDF-1α-overexpressing Bone Marrow Mesenchymal Stem Cells has a Potential Protective Effect on Myocardial Ischemia in Mice”为题发表于《Current Stem Cell Research & Therapy》杂志,DOI:10.2174/1574888X17666220318144608。第二临床医学院心内科在读博士王瑞华为第一作者,李保教授为通讯作者。

2.过表达SDF-1α促进BMSC向H/R心肌细胞迁移并减轻心肌细胞损伤

版权所有@万象城allwincity官网研究生学院 技术支持:万象城allwincity官网网络中心