法医学院孙俊红课题组报道骨骼肌挫伤后早期阶段基因转录信息解码的研究成果
本研究利用国家自然科学基金“应用基因本体和神经网络构鼠-猪-人肌肉损伤时间推断体系”(81971795)在骨骼肌损伤后早期转录动力学信息分析和解码上取得进展,该研究深度分析了大鼠骨骼肌挫伤后早期阶段基因表达和调控通路的动态变化,并筛选了时间相关基因,初步为损伤时间推断和物种间信息分析奠定生物信息基础。论文于2021年5月7日被 Frontiers in Genetics杂志接受,题目为:“Investigating transcriptional dynamics changes and time-dependent marker gene expression in the early period after skeletal muscle injury in rats”。
骨骼肌损伤(骨骼肌损伤)在日常生活和创伤外科实践中较为常见,尤其是在交通事故和体育活动中。严重的骨骼肌损伤可对肌肉功能能力产生显著和长期的不良影响。本次研究着眼于骨骼肌损伤早期的转录动力学变化,通过下一代测序详细分析骨骼肌损伤早期0-48小时多个时间阶段的的病理过程、基因表达、调控变化和时间相关差异基因,并从系统生物学角度初步阐明了骨骼肌挫伤后早期推动病理过程发展和状态转变的关键基因和通路。
研究综合应用Chipster平台,结合加权基因共表达网络分析(WGCNA)筛选时间模块共表达模块基因,结合时间依赖基因分析软件,全面展示骨骼肌挫伤后早期基因表达景观和时间依赖基因标记。

图3模块基因表达变化反映骨骼肌损伤后基因表达景观

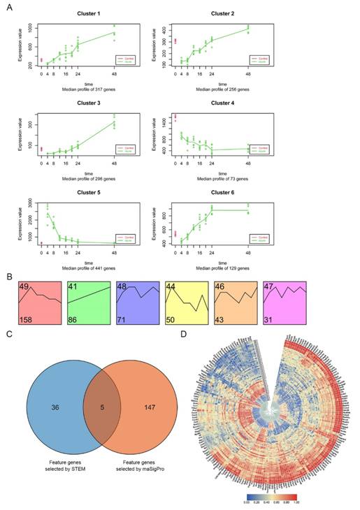
图4基于时间依赖分析软件得到的时间相关变化的差异基因
研究对测序数据深度解码和系统分析可以帮助生物学家和临床医生进一步研究与时间相关的疾病基因表达和调控的动态变化规律。同时将生物学意义与时间依赖的基因标记物相结合筛选出的18个时间和生物变化过程依赖的候选基因可能会对如何正损伤后早期促进和改善骨骼肌修复和再生产生一些令人兴奋的观点。
图5 18个模块-时间相关候选基因在基因网络中发挥关键调控作用
在法医学损伤时间推断实践中,本次研究对骨骼肌挫伤早期二代测试数据的分析解码,将为选择提高损伤时间推断在准确性和普适性的指标选择提供新的思路。此外,通过对骨骼肌损伤早期转录信息的深入分析和解码,为今后基于相似生物学过程,不同生物系统的跨物种生物信息转化研究和损伤时间推断奠定了基础。
万象城allwincity官网2018级法医学博士研究生任康为论文的第一作者,法医学院王英元教授、孙俊红教授为论文的通信作者。该项目得到了国家自然科学基金的资助。